工业自动化是指将自动化技术运用在机械工业制造环节中,实现自动加工和连续生产,提高机械生产效率和质量,释放生产力的作业手段。工业自动化的发展依赖于信息技术、计算机技术和通信技术的深度融合,自动化技术在很大程度上扭转了传统作业模式,加速了传统工业技术改造。
工业自动化产品可以划分为控制系统、驱动系统、执行系统、反馈系统和输出系统。控制系统包括PLC、数控系统、IPC/单片机、DCS、HMI和工业软件等,驱动系统则包括伺服驱动、变频器、软启动器、直流驱动和工业转化器等。执行系统包括伺服电机、交流电机、减速器、接触器和调节阀等,而反馈系统包括传感器、过程仪表和检测仪器等;输出系统包括机器人、数控机床、辅助机械和非标设备等。

从产业链结构来看,工业自动化产业链上游主要是各类电力电子元器件,包括IGBT等半导体元器件、电阻电容等电子元器件,还包括永磁材料、绝缘材料、结构件等原材料。
中游为工业自动化产品,按功能可将其分为控制层、驱动层、执行层、以及传感层。控制层实现对任务的分析、处理和分配,如PLC、DCS等;驱动层将控制层的任务进行解码,变成能被电机、阀门等能够识别的信号,如变频器和伺服驱动器等;执行层则执行相应的任务,如各类电机、阀门等。
下游为工业自动化系统的应用领域,可将其分为OEM型行业和项目型行业,其中OEM型行业主要有锂电池、电子制造、半导体、机床、包装等;项目型行业主要有冶金、化工、石化、电力等。

从产业链各环节代表性企业来看,上游主要是士兰微、进芯电子、紫光同创等半导体元器件供应商,火炬电子风华高科三环集团电子元器件供应商,以及鹏鼎控股正海磁材等其他材料供应商;中游工业自动化企业主要包括汇川技术中控技术英威腾、研华等。

中国工业自动化发展经历了从传统人工操作到自动化、数字化再到智能化的过程,逐步引入互联网、物联网和大数据技术,通过自动化设备、工业机器人和人工智能等技术的应用,实现了生产过程的监控和管理的数字化转型,提高了生产效率和产品质量,推动了工业转型和升级。未来,中国自动化工厂将进一步发展为智能化工厂,实现更高水平的自动化和智能化,为工厂带来更多创新和竞争优势。

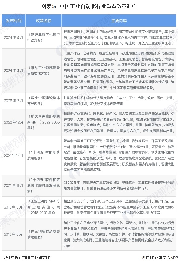
工业自动化作为推进信息化、智能化与工业化深度融合的重点,是我国持续关注的发展方向。近年来,工业自动化的发展持续受到国家重视,包括国务院、工信部、发改委、科技部等有关部门出台一系列政策鼓励和支持工业自动化行业发展。截至2024年11月,我国工业自动化行业重点政策汇总如下:

工业机器人是工业自动化的核心产品之一。目前来看,我国工业机器人高端市场仍处于供不应求的阶段,但低端市场已有产能过剩的风险,企业应当通过提高生产水平来提高高端产能是现阶段的发展重点。2020年,我国工业机器人的产量为237068台,与2019年同期同比增加26.8%。2023年我国工业机器人产量达43万台,略有下滑。2024年1-10月工业机器人产量达46.6万台,已超过2023年全年产量。
从销量上看,自2016年开始,中国工业机器人累计销量位列世界第一,发展速度史无前例。2019年,中国依然是全球最大的机器人市场,工业机器人总量达到14.4万台,较2018年下降8.6%。根据产业在线月我国工业机器人销量达到45.8万台。

注:产量数据来源国家统计局,2019年及之前销量数据来源国际机器人联合会,2020年及之后来源产业在线、 行业投资热度较高
2017-2023年,中国工业自动化企业融资规模波动变化,融资事件数量整体呈增长态势。2023年,中国工业自动化行业共发生92起融资事件,融资规模达到115.38亿元,同比下降27.5%。2017-2024年间共发生投资事件517起,投资金额1011.45亿元,资金的大量投入催化了工业自动化技术快速发展、市场应用程度提高,由此也推动了一批重视工业自动化的企业快速发展。
注:数据来自IT桔子投资事件库中的“工业自动化”标签;上述统计时间截至2024年12月17日

近年来随着人工智能、5G、物联网等新技术的发展,工业自动化的智能化水平逐步提升,是制造业转型升级重要动力。根据工信部及MIR睿工业统计数据,我国工业自动化行业市场规模整体呈增长态势,2018-2023年市场规模从3977亿元增至5734亿元,年均复合增长率为7.6%。

从工业自动化产业链企业区域分布来看,我国工业自动化企业分布较为集中,主要分布于经济较为发达的东部沿海地区,以江苏省、广东省、山东省和浙江省为代表。西部地区工业自动化企业数量相对较少。

2024年3月,中国工控网公布了“2024中国自动化+数字化品牌50强排行榜”。与上一年度50强品牌榜单相比,2024中国自动化+数字化品牌50强排行榜整体排名变动显著,显示市场竞争愈发剧烈,呈现出三足鼎立的竞争格局:欧美品牌稳坐头部地位,日韩及中国台湾品牌积极捍卫中上位置,中国大陆品牌则赢得了越来越多的市场份额和用户认可,成为榜单中数量最多的群体。

随着十四五高质量发展规划大力推进,国家大步迈向中国式现代化的伟大征程,工业自动化市场也将持续蓬勃发展。油气储运、智慧矿山、新能源材料、生物基材料、机器人等快速发展的行业给自动化产品带来新的增长。5G、工业互联网、AR、VR、大数据、生成式人工智能AIGC等技术持续引入并应用于工业领域,明显的赋能成效将吸引更多工业企业加大投资,极大催生融合自动化、数字化、智能化的智能制造需求。预计到2029年我国工业自动化市场规模将突破8900亿元,2024-2029年CAGR约7.7%。

在数字化、智能化技术的持续赋能下,工业自动化企业将积极推进数字化转型,加快建设智能工厂、智慧供应链等项目,推动产线及运营管理数字化、智能化升级改造,助力产业高质量发展。同时,工业自动化产品也将进一步与信息技术相融合,产品性能及智能化水平将进一步得到提升。
更多本行业研究分析详见前瞻产业研究院《全球及中国工业自动化行业市场前瞻与投资战略规划分析报告》
中国产业咨询领导者,专业提供产业规划、产业申报、产业升级转型、产业园区规划、可行性报告等领域解决方案,扫一扫关注。
自动化行业上市公司全方位对比(附业务布局汇总、业绩对比、业务规划等)src=
